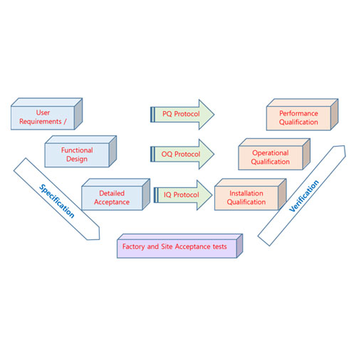
적격성평가 페이지 정보 작성자 와이비 댓글 0건 조회 48회 작성일 25-05-27 13:12 목록 본문 -장비가 의도한 대로 작동하는지 검증 -IQOQPQ: 온도분포, 회복시험 등 검증 적격성평가 관련링크 https://modooyb.mycafe24.com/bbs/board.php?bo_table=b10 113회 연결 이전글데이터로거 25.05.27 다음글건열멸균기 25.05.27 댓글 0 댓글목록 등록된 댓글이 없습니다.